为深入贯彻落实国家及我市关于推进社会信用体系建设高质量发展的决策部署,确保《天津市公共信用信息目录(2025年版)》(河东区)(以下简称《目录》)顺利施行,推动行政处罚信息报送规范调整及后续信用修复工作有效衔接,我区于2026年1月20日上午开展了公共信用信息报送工作线上专题培训会。本次培训旨在介绍《目录》修订情况、精准传达行政处罚信息新规范、提升业务能力,为2026年全区信用信息归集报送工作奠定坚实基础。
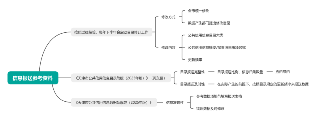
精准聚焦,全面解读工作要点。本次培训主要包含三部分内容,《目录》河东区部分的修订情况概述、行政处罚信息报送规范调整详解、河东区信用信息共享平台操作流程指引。既从《目录》的宏观出发整体筑牢区级信用信息数据池,又重点突出行政处罚信息报送规范的调整细节,强调了数据质量对保障信用主体合法权益和信用修复机制顺畅运行的关键作用。

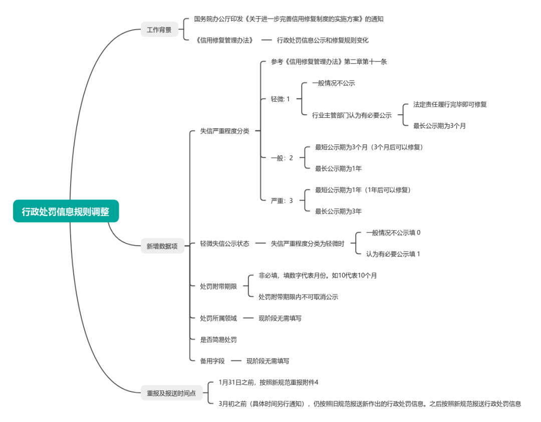
任务明确,推动历史数据规范衔接。今年4月1日即将施行《信用修复管理办法》新规,为保障历史数据有效服务于信用修复工作,培训会明确了行政处罚专项数据报送规则及期限。实现新旧规则下数据的无缝衔接、精准入库,夯实全区信用信息质量。

实操导向,清晰梳理工作流程。会议就“河东区信用信息共享平台”的操作使用及公共信用信息报送全流程进行了详细讲解与演示。通过步骤分解、界面展示与常见问题提示,有效提升了各单位报送人员的系统操作熟练度和业务流程规范性,为确保后续信息报送的及时性、准确性与完整性提供了有力技术支撑。
本次培训会组织有序、内容充实、重点突出,得到了各参会单位的高度重视与积极响应,区内39个单位的信用工作联络人及信息报送人员共76人准时参会。
2026年,我区将继续跟进指导各单位的信息报送工作,确保《目录》新要求全面落实到位,为推动全区社会信用体系建设高质量发展、营造一流营商环境提供更加精准可靠的信用信息支撑。